网上评课 > 通知公告
景县教师进修学校关于组织开展2025年度继续教育先进个人评选工作的通知
2025-12-08

景县教师进修学校关于组织开展2025年度继续教育先进个人评选工作的通知

景县教师进修学校2025年11月26日 14:03河北

在小说阅读器中沉浸阅读


图片
图片

关于开展2025年度继续教育先进个人评选

暨培训成果优秀作品征集的通知







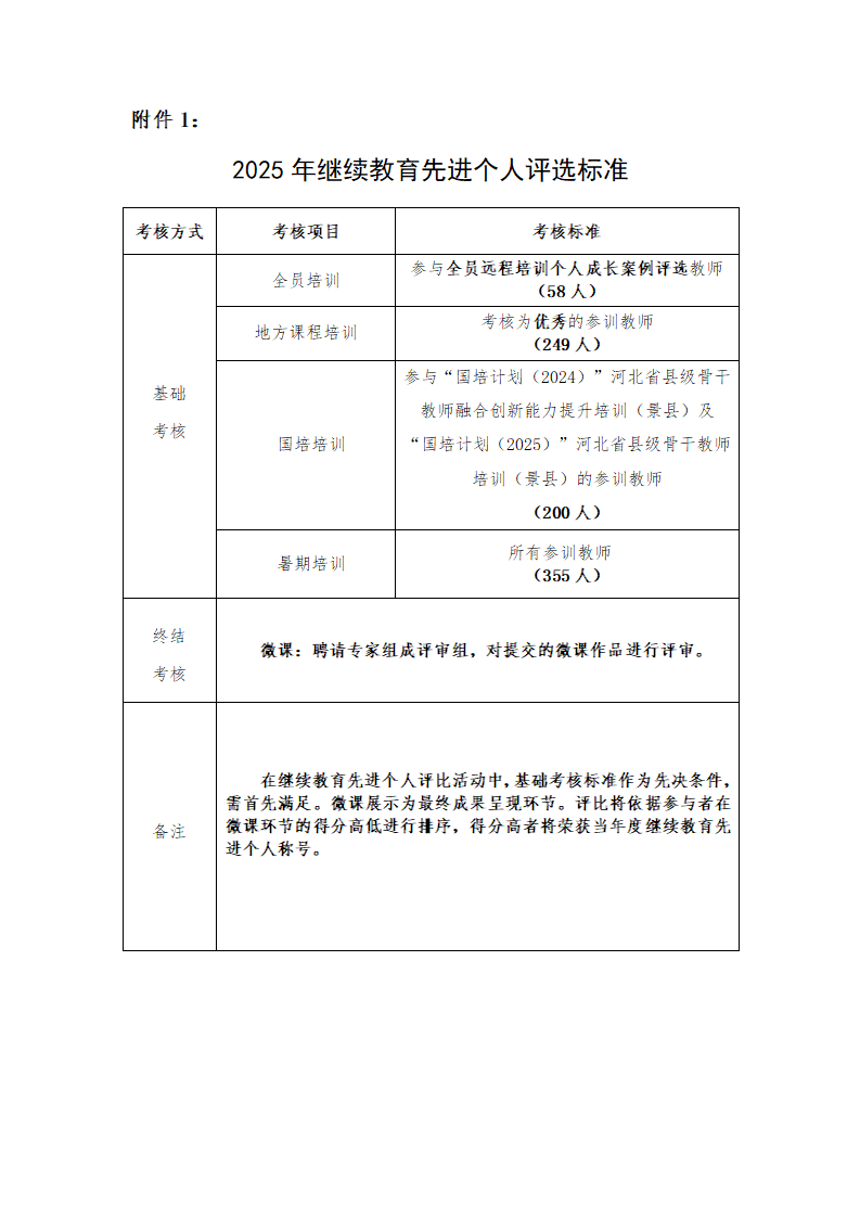
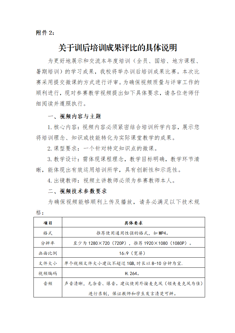
为充分展现我县教师在本年度继续教育中的学习成效与专业风采,发挥先进典型的示范引领作用,经研究,决定在全县中小学组织开展2025年度继续教育先进个人评选工作。本次评选聚焦教师培训成果的实践转化,鼓励广大参训教师积极参与,以微课展示促专业成长,共同推动我县教师队伍高质量发展。


图片
图片
图片
图片


图片


文稿 | 宋宏微

编辑 | 潘洋 高浩然 苏兵琦

审阅 | 文涛



找回密码
  • 1
    账号验证
  • 2
    重置密码
  • 3
    完成
  • 获取验证码
  • 密码可由大小写英文字母数字组成,长度为5-16个字符
重置密码成功!